

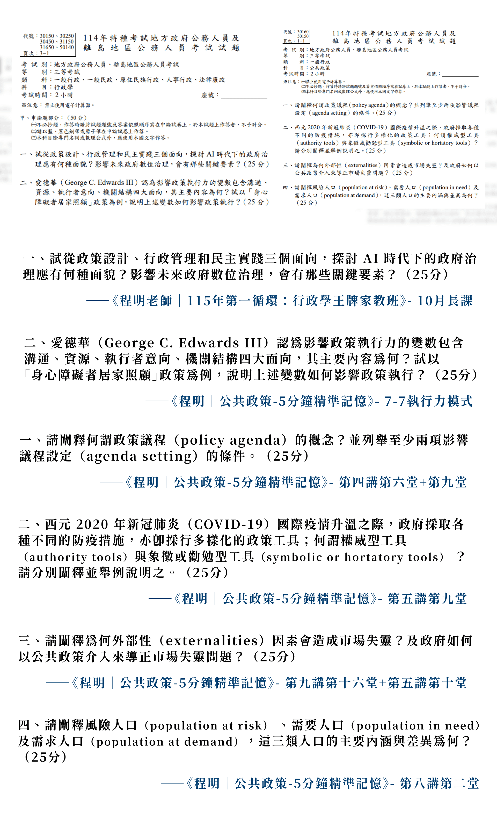
114年地特100%完全命中

王牌家教班系列課程
Loading...
5分鐘精準記憶系列課程
Loading...
|優惠券活動規則| ● 活動期間:2025 年 12 月 12 日至 2025 年 12 月 18 日止。 ● 使用限制:每筆訂單僅限使用一張優惠券,恕不累計或合併。 ● 本次活動 92 折優惠券不限使用次數。 ● 本次活動 92 折優惠券不適用於12月上架課程及《公務員必學的採購法實務課 》 ● 課程開通:完成購買後,課程立即開放觀看。 ● 退貨規範:課程一經開啟觀看,即無法辦理退貨或退款。 ● 參加同意:凡參與本活動者,視同已詳閱並同意遵守所有活動辦法與注意事項。 ● 最終解釋權:omyKamp 保留折扣碼使用規範與活動內容之最終解釋及裁定權。 |不適用課程清單| 。公務員必學的採購法實務課 。詹芸老師|國文女王帶你上榜─公職國文手到擒來 。考銓老司機|公務員的斜槓人生說明書
